上海保利大劇院為國內首座清水水景劇院,由一個1500座大劇院、一個400座多功能廳及排演廳、車庫等組成,總建筑面積5.6萬㎡,其中地上面積3.6萬㎡,地下2.0萬㎡,地上6層,地下1層、局部2層。該工程榮獲2014—2015年度中國建設工程魯班獎。
該項目清水混凝土面積達到了3.65萬㎡,主要分為外立面清水、臺階清水、樓梯清水、直墻清水、弧形清水、清水梁、清水板、清水柱等八種類型。對于這樣大規模的清水混凝土工程,施工過程是如何實施的的呢?
· 樣板先行
針對樣板引路及現場實施過程出現的局部質量偏差,邀請國內各方面專家進行會商研討。
清水樣板墻
清水墻上幕墻埋件樣板
· 配合比的確定
前三段樣板墻配合比改進:
↓
↓
通過三段樣板墻的澆筑過程和成品展示的對照分析,得出以下幾個結論:
a. 混凝土的水膠比宜控制在0.38~0.42;
b. 混凝土的砂率宜在0.42~0.44;
c. 入模坍落度應在170±10mm;
d. 延展度應控制在400±20mm。
對存在的問題進行暴露和解決。通過清水砼樣板墻的實施,發現有熊貓眼、氣泡較多等問題。通過分析認為是砼配合比造成的砼工作性能不能滿足質量要求,為此對砼的砂率及外加劑進行調整和反復試配,最終確定了最佳配合比。
在進行第四段樣板墻施工前要求攪拌站(上海城建物資解放島公司)進行多次試配,在達到上述工作參數要求的同時努力對外加劑進行試配,克服現階段小樣出現的表面氣泡數多的問題,確保在清水混凝土達到最接近設計師要求的效果:
a. 混凝土表面無明顯色差;
b. 每平米氣泡面積不大于20cm2;
c. 無大量“淚痕”點,每平米不超過10點。
最終,第四段樣板墻實踐完成后,根據業主、監理、設計等各方的意見最終明確正式清水混凝土施工的配合比:
· 模板施工
清水混凝土模板面板選用優質多層覆膜模板。根據前期試驗結果及現場情況,室外100×100范圍圍護清水墻面板采用進口WISA模板(后采用國產的新港板代替),室內清水混凝土墻面板采用國產優質覆膜板。
綜合對比分析,特意為本項目清水施工研制了118模板支撐系統。該系統以周邊的組合邊框結合內部40×100×3方鋼管背楞組成,組合邊框和背楞采用焊接方式連接。
對模板尺寸、平整度、拼縫間隙、螺桿位置等進行逐項檢查
模板起吊
模板入模拼裝
五段式對拉螺桿
根據對日本已完清水混凝土工程考察結果,日方在施工中均采用三接頭的對拉螺桿,施工中有效解決了螺桿眼部位的失水漏漿的問題,有效避免了熊貓眼的發生。為了有效保護清水模板的表面,通過多輪試驗對比,特別研制出了五段式對拉螺桿。
五段式對拉螺桿示意圖和組合圖
對混凝土的配比、模板的平整度、接縫的嚴密程度及支撐系統的剛度等進行實驗。
對混凝土的投料方式、振搗點的位置確定等施工工藝進行實驗。
“五段式模板對拉螺桿”已申請專利。
· 后期養護
本工程清水飾面混凝土主要為豎向構件,為保證養護效果,采取覆蓋塑料薄膜,通過混凝土自身的水化氣凝結成水的養護方案,拆模后立即用塑料薄膜包裹,邊角接茬嚴密并壓實,混凝土養護時間不少于7天。同時在塑料薄膜外側采用硬防護,即用三合板覆蓋在混凝土表面的方式,防止施工過程中交叉作業對混凝土表面的損壞。
冬期施工時,不能灑水養護,因此與塑料薄膜、阻燃草簾相結合的養護方案。混凝土養護時間不少于14天。硬防護施工同上述。
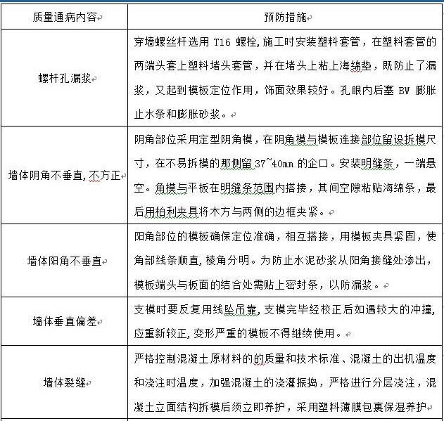
清水混凝土工程質量通病的防治


【推薦】
【業界】全國機械工業標準化和質量提升
【業界】三一重工總裁向文波《對話》國
【分析】混凝土用水量的過程如何完美控